| Laufzeit | 01.08.2009 - 31.07.2012 | |
|---|---|---|
| Projektpartner | Universität Hohenheim Ansprechparter: PD Dr. Senn |
![]() |
| Goethe-Universität Frankfurt am Main Ansprechpartner: Prof. Dr. Boles |
![]() |
|
| Gefördert durch | Bundesministerium für Umwelt, Naturschutz und Reaktorsicherheit | ![]() |
Einleitung
In einem Kooperationsprojekt mit der Goethe-Universität Frankfurt und der Universität Hohenheim sollen Effizienz und Klimabilanz einer landwirtschaftlichen Brennerei durch optimierte Nutzung von Rest- und Abfallstoffen verbessert und eine weitestgehend CO2-freie Kraftstoffproduktion entwickelt werden.
Projektbeschreibung
Die derzeit betriebenen Bioethanolanlagen produzieren Bioethanol primär aus zucker- oder stärkehaltigen Pflanzenkomponenten. Vor dem Hintergrund der öffentlichen Diskussion über die energetische Nutzung von Nahrungsmitteln ist es dringend erforderlich, die Rohstoffbasis von Bioethanolanlagen durch die Einbeziehung aller Pflanzenteile zu erweitern und letztendlich vollständig auf biogene Abfall- und Reststoffe umzustellen. Hierzu soll unter anderem durch Testfermentation von Gesamthydrolysaten und getrennten Stärke- und Lignozellulosefraktionen ermittelt werden, welche Pflanzen, Pflanzenteile bzw. Pflanzenreste optimal verwertet und anschließend fermentiert werden können.
Aufgrund einiger Nachteile, die Bioethanol als Otto-Kraftstoff aufweist, soll zudem die Produktion von Butanol, dessen Eigenschaften im Bezug auf fossile Kraftstoffe ähnlicher sind, untersucht werden.
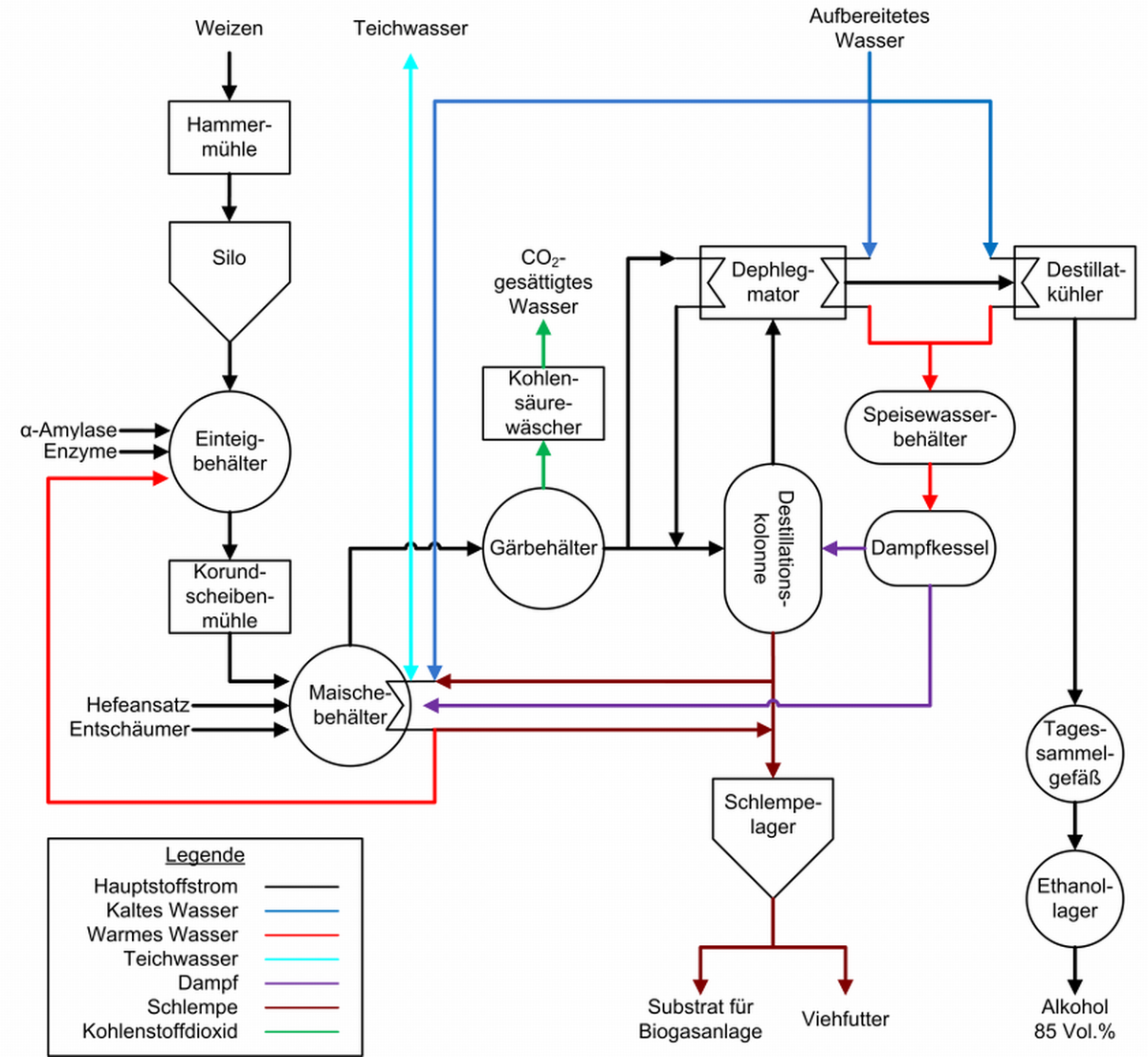
Ein weiterer Untersuchungsschwerpunkt ist die energetische Effizienzsteigerung der Brennereiprozesse. Durch eine optimierte Kreislaufführung innerhalb der Prozesse, die Einbeziehung externer Wärme- und Kältekreisläufe sowie eine verbesserte stoffliche Nutzung der Reststoffe und insbesondere die Substitution fossiler Energieträger (Heizöl) durch erneuerbare Energien (Biogas) wird die Gesamtklimabilanz erheblich verbessert.
Letztlich soll neben einer höchstmöglichen Automatisierung der Brennerei auch die Optimierung der Stoffströme vorangetrieben werden. Innovative Technologien wie eine energieeffiziente Abtrennung machen hierdurch die Wiederverwendung von Schlempe und flüssiger Phase möglich. Verbleibende Nebenprodukte werden hinsichtlich ihrer Einsetzbarkeit in einer Biogasanlage bzw. als Futtermittel geprüft; darüber hinaus wird die maximale Rezirkulationsrate der flüssigen Phase ermittelt.
Ziele
- Verbesserte stoffliche Nutzung von Rest- und Abfallstoffen
- Hohe regionale Wertschöpfung durch kleinräumige Schließung von Stoff- und Energiekreisläufen
- Konzipierung einer weitestgehend CO2-freien Produktion von Biokraftstoffen
- Optimierung der erzielbaren Klimaschutzeffekte durch die Entwicklung regionaler Produktions- und Vertriebskonzepte
- Erstellung eines belastbaren Konzeptes zur schrittweisen Umwandlung zu dezentralen Biobutanolanlagen


